
We offer customized solutions for capacity planning based on the Oracle Primavera P6 EPPM software.
The planning is done by structuring the projects into work packages and defining the capacity requirements per work package, organizational unit and employee function as individual values over the course of time or according to load profiles. The temporal position of the individual work packages is determined by linking to milestones in the network of the higher-level project.
With the possibility to create templates for different project types and to map them to new projects by simple temporal and quantitative scaling, our solutions guarantee high efficiency and planning security.
The used software Oracle Primavera P6 EPPM:
- has all the prerequisites to capture the variety and quantity of information in capacity planning and process it in real time.
- is based on a modern, database-driven architecture and provides reliable interfaces to efficiently exchange even large amounts of data with ERP, BI and BPM systems.
- offers an easy to use user interface
- allows the assignment of individual access rights and allows several planners to work simultaneously.
We carry out the following tasks so that you can quickly put your specific solution into operation:
- Installation of the software on site
- Configuration according to your needs
- Specification and implementation of interfaces to adjacent systems
- Creation of user manuals and training of administrators and users
- instrumental and methodological training of users
- support and improvement of operations.

With our solution for capacity planning, your Line Organisation receives an effective instrument for quantitative forecasting of the employee needs.
The solution enables you in particular:
- Replace the error-prone, centrally managed Excel monster tables for planning capacity requirements with a modern, fully integrated and decentrally accessible system.
- Simulate demand scenarios assuming different project priorities, incoming orders and order content
- Efficiently open new projects and quickly plan them using templates and scaling functions
- Make changes to planning data available in near real time for all surrounding systems in consolidated form.
- To anchor data management broadly in the line organization using user-specific access rights
- Ensure close integration into existing central IT systems (in particular ERP systems)
- Categorize projects, work packages and organizational units for a wide variety of evaluations
- To compare the actual costs with the previously planned costs in order to continuously improve the forecasts
- To recognize deviations from original plans as trends at an early stage and to take measures.
The following sections outline some general features of our Capacity Planning solution.
Please contact us if you are interested in specific information related to your use case.

The development of a reliable and near real-time capacity planning requires - as shown in the diagram - an open architecture with a tight integration of Primavera P6EPPM as a central planning tool with the following systems widely used in companies:
- ERP (SAP...): master data for projects, work packages, organizational units, functions, etc.
- BPM (Oracle, IBM...): Frontend data on employee availability, etc.
- BI (Microsoft, SAP...): Presentation of reports.
The exact details of this integration are determined in cooperation with the company in the form of a data flow matrix and take into account the specific conditions of the existing system landscape. Experience has shown that the necessary data from ERP and BPM systems cannot simply be made available in the structures and formats required for further processing in capacity planning. It is therefore advisable to use an information hub (referred to in the scheme as a "data hub") in which data flows are processed, combined and forwarded. Primavera P6 EPPM is in a bidirectional data exchange with this hub and in particular delivers the planning data including structures that are required by the BI system as sorting, filtering and grouping criteria for the user-controlled presentation of the results.
Thanks to tight, adaptable integration, our solution delivers timely, consistent and reliable forecast data

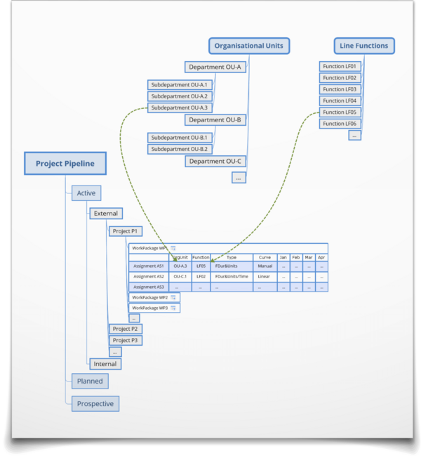
Capacity planning is used by the project-oriented line organization to forecast employee requirements. This requirement is defined using the following three data elements (see diagram):
- Work packages: Each work package describes a delimited, well-defined quantity of work to be performed and is part of a project or internal order. In their entirety, work packages form the structured view of the line organization on the entirety of the services to be performed. Since the aim of capacity planning is to generate as long-term, complete and accurate a forecast as possible for employee requirements, work packages are also recorded in projects that may only be executed. Projects are accordingly arranged in a higher-level pipeline, which, in addition to existing or foreseeable order projects, also includes all internal projects up to and including absence planning.
- Organizational units: Each organizational unit is responsible for executing a number of work packages and has a number of employees with different qualifications for this purpose. Both these responsibilities and the employee capacities available for them are recorded in capacity planning. The hierarchical structure into which these organizational units are integrated is also recorded. It is relevant for the subsequent evaluation of the capacity planning results.
- Line functions: The line functions are used to specify employee requirements as precisely as possible, without having to refer to individual employees (in practice, it has proved useful to leave the explicit assignment of employees entirely to the line managers). The line functions are typically recorded in a company-wide standardized list, which each organizational unit can use to describe its available expertise.
In addition to the three central data elements mentioned above, capacity planning can be equipped with all structures and data fields that are necessary for the reliable and efficient execution of planning processes and for demand-oriented evaluations.
The data model of our solutions makes it possible to implement even demanding capacity planning requirements.
As described in the section "Architecture", P6EPPM delivers the planning results to the users via the BI system. To enable a wide variety of displays without long waiting times, P6EPPM compresses the planning data (usually to months) and makes it available via a database interface together with fields for structuring, filtering, and sorting.
The plan data includes:
- Planned efforts (monthly hours) recorded in P6EPPM by the planners according to the current state of knowledge from the currently valid key date.
- Originally planned efforts according to the currently selected comparison project (basic plan) for analyzing deviations and identifying trends
and according to the section "Data Elements and Structures":
- Projects
- Work Packages
- Organizational Units
- Line Functions
as well as associated properties and other structural assignments.
All common BI systems are suitable to further prepare the information in the form of evaluations, scenarios or analyses and make it available to a wide range of users. Thanks to its high configurability and large processing power, P6EPPM can also be easily adapted to growing and changing data demands.
The planning results are made available via an open interface in easily filterable and cumulatable form for further processing in common BI systems or in Microsoft Office™.

... please check back in again!